





要满足入级船舶的自动化标志要求,机舱无人值班,机电设备和装置需要设置自动控制或遥控。
根据不同的自动化等级,中国船级社(CCS)规定的附加级别有:
1、BRC标志级
它是指推进装置由驾驶室控制站遥控(通常叫主机遥控),机器处所有人值班。
2、MCC标志级
它是指机舱集控站(室)有人值班,对机电设备进行监控。
3、AUT-1标志级
它是指推进装置由驾驶室控制站遥控,机舱集控站(室)至少有1人值班,对机电设备进行监控。
4、AUT-O标志级
它是指推进装置由驾驶室控制站遥控,机器处所包括机舱集控站(室),周期无人值班,通常有1h、2h、6h、24h、36h、48h等几种。
实行无人机舱的船舶入船级社,需要附加自动化标志AUT-0。

一、主机遥控系统的概述
1、遥控
离开机旁对主机进行远距离操纵的工作方式。
2、集控室遥控
轮机员操车,操纵者在远离机侧的集控室,通过必要的操纵及控制设备,依照主机固有的运行规律,一步、一步地依次进行手操发令,直到主机的运行状态达到所希望的操作要求为止。



3.驾驶台遥控
驾驶员操车,操纵人员只需操动一次车钟手柄,自动化设备就会根据主机当时的运行状态,自动依照主机的操纵规律,实现主机工况的自动控制与变换,直到主机运行状态同车钟指令完全一致为止。


二、CZY系列船舶主机遥控系统
(一)概述
本系统造型美观、数字显示直观清晰,手柄简单操作,各种运行工况显示、报警信号及保护功能齐全。
适宣长江、内河及沿海船舶使用。
本系统使用自动识别系统和优化技术的采用,能保证主推进装置始终处于最佳工作状态,成功的解决了遥控操作大换向时经常出现的主机熄火的通病,是目前较理想的产品。
主要性能指标:
有级调速,正、倒车各9档;
故障检测功能;
印制板插件结构,备件更换极其方便;
AC22OV和DC24V 两路供电,主电源失电应急电源自动投入。
设有手动、遥控转换机构,机旁手动优先于驾驶台遥控。
遥控操纵可倒、顺的传动离合器从最低转速转换到开始反向运转的时间,不超过15秒。
驾驶室操纵台和机舱收讯报警箱分别设有主机紧急停车、消音、试灯装置。
驾驶室操纵台设有主机转速数字显示器。
装置具有主机超速分级报警和自动降速脱排保护功能。
装置设有主机滑油压力下限报警、延时降速保护程序。

离合器
离合器安装在发动机与变速器之间,船舶从启动到行驶的整个过程中,经常需要使用离合器。
它的作用是使发动机与变速器之间能逐渐接合,从而保证船舶平稳起步,暂时切断发动机与变速器之间的联系,以便于换档和减少换档时的冲击;
当船舶紧急制动时能起分离作用,防止变速器等传动系统过载,起到一定的保护作用。
离合器类似开关,接合或断离动力传递作用,因此,任何形式的船舶都有离合装置,只是形式不同而已。
(二)主要部件
遥控装置主要由驾驶室操纵台,机旁执行机构,机舱收讯报警箱和机舱音响器组成。
1、驾驶室操纵台
①操纵头
操纵杆同角度传感器相啃合。
操纵杆在正车、倒车方向各有9档工作位置。
②控制面板
安装在遥控装置台面上,左右侧面板分别属于左、右机遥控系统。
上面布置有主机转速数字显示转速表、紧急停车信号灯、主机滑油低压报警灯、主机超速报警灯、离合器失能报警灯、错向报警灯、主电源失电报警灯、应急电源失电报报灯、遥控故障报警灯、手控一遥控转换信号灯、跟踪信号灯等。
在面板上还有醒目的车速档位显示器,显示执行机构执行操纵杆指令的情况,其正车、倒车、挂排、脱排信号一目了然。
为了便于夜航,信号灯及车速显示,主机转速显示均可调节亮度。
在操纵台前面上部装有左机和右机的开关,按钮等电器。
电源开关,手动一遥控转换开关,消声/备完车按钮,紧急停车按钮和指示灯调光按钮。
③计算机主控装置
操纵台内部是本装置的主控装置,左右机分别装在左右侧。
主控装置主要由计算机主机板,驱动板,电源变换板变速齿轮电脑版,接线板四部分组成。
相同型号规格的插板可以互换。
2、机舱收讯报警箱
在收讯报警箱上有实现驾驶室所发出的车速指令的特大数显装置,清晰地显示出正车、倒车、挂排、脱排信号。
在收讯报警箱上还布置有主机超速报警灯,主机滑油低压报警灯,主机冷却水高温报警灯,离合器失能报警灯,齿轮箱滑油低压报警灯,齿轮箱冷却水高温报警灯,主电源失电,紧急停车,错向,遥控故障报警灯,还有手动一遥控转换信号灯,跟踪信号灯,遥控信号灯和手动信号灯等。
在箱体下部还有消声/回铃/试灯多功能按钮和紧急停车按钮。

3、执行机构
执行机构外壳使用铝合金材料压铸制成,具有重量轻,强度大的特点。
机壳的设计己考虑到多种安装方式的需要。
因此,它可适用于多种船用柴油机。
在装置内部设有一套可离合的减速机构,伺服电动机与减速机构晴合,遥控时,伺服电机通过减速机构带动操纵手柄转动,操纵柴油机。
手动时,离合装置脱开减速机构及伺服电动机,机舱工作人员可以很方便的扳动操纵手柄,操纵柴油机。
转动另一手把,可操纵离合装置,在离合装置离合的同时,手动或遥控的信号自动反馈到驾驶室遥控台上。

4、机舱音响器
在机舱收讯报警箱附近的适当位置,安装音响器,配合各种信号灯,报警灯发出光和声的信号提示机舱工作人员注意。
(三)使用说明(以 CZY 基本型为例介绍)
在使用前要做好必要的检查工作
①检查并送上常用电源和备用电源,特别注意不要忘了送上备用电源。
②检查驾控台上各报警,显示发光元件是否完好。
③检查机舱收讯报警箱各报警显示发光元件是否完好
4左、右机分别试操一两次正车1,倒车1。
1、手动一遥控转换,手动操作
如果遥控装置己在遥控状态下运行,机舱值班人员发觉有异常情况,需要手动操作,只需将执行机构手动—遥控转换手把扳到“手动”位置,扳动手把的同时,离合装置脱开伺服电机和减速机构,并把转换信号反馈到驾控台上,此时,机舱及驾控台均有声光信号发生。
当驾控台手动—遥控转换开关也被扳到手动位置时,机舱及驾控台的声光信号随之消失。
使用本装置手动操作时,机舱工作人员按照机舱收讯报警箱上显示的驾控台所发的车钟指令,将执行机构操纵手柄扳到相应的档位。
在扳动操纵手柄的同时车钟回令信号反馈到驾控台显示板上,在机舱扳动操纵手柄正确执行车钟指令的同时,跟踪声光信号随之消失。
如果驾控台所发指令是前进一档,而机舱误将执行机构手柄扳到倒车档位,除“跟踪”声光信号外,“错车”声光信号也将发生。
2、遥控操作正车、倒车
一般由机舱工作人员先做好各种备车工作,驾驶台遥控装置操纵杆的“0”位即是柴油机怠速空车运转位置。
如需开正车,只需将操纵杆从“0”位扳到所需的正车档位,如正车3,机舱收讯报警箱自动显示前进3指令,同时,执行机构操纵柴油机,齿轮箱自动完成挂排、增速,在正确指令执行后,执行机构操纵手柄即停在前进3档位上,此时驾驶室遥控台上的信号面板上显示执行机构手柄所在的前进3。
在自动完成挂排、增速的过程中,驾控台和机舱的跟踪信号灯,音响器会同时发出声光信号。
开倒车时,情况同正车。
3 、遥控操作换向
如要控制螺旋桨从正车3档工况转换到倒车2档工况,只需用将驾驶室操纵杆从前进3档扳到倒车2档的简单动作操作即可,此时,执行机构自动按预定程序依次完成正车减速、倒车1档挂排、倒车2档。
在调节过程时,驾驶室遥控台和机舱均有声光信号发生。
遥控装置的正常换向操作(指一次操作换向,如直接将驾台操纵杆从前进3档扳到倒车2档)的自动完成,主要是依据主机转速的正确检测。
怠速:
怠速时的转速被称为怠速转速,是维持发动机没有对外输出负荷时正常运转的最低转速。
怠速转速可以通过调整风门大小等来调整其高低。
一般来讲,怠速转速以发动机不抖动时的最低转速为最佳。
4 、遥控操作应急换向
为了应付意外出现的险情,本装置还设置了应急换向越控程序,应急换向程序的使用是在遇到有可能危及全船安全的情况下,为了避免全船重大损失而做出的选择。
提前换向仍以上面所讲正常换向为例,驾控台将操纵杆从前进3档扳到倒车2档后,执行机构按照主机转速的变化自动按预定程序依次完成正车减速,零位等待正车脱排……。
此时,执行机构手柄己停在零位等待降速脱排,在等待的时间内,如果需要立即换向,只要将驾控台操纵杆从倒车2档推回到零位档,然后再拉到倒车2档,执行机构就会立即使离合器脱排,提前进行倒车挂排动作。
而且电脑会根据脱排时的实际速值,自动选择倒车方向当的加油冲车量(加油冲车量的大小由该船实船设定的挂排档位比例值和脱排时的实际转速经电脑运算而得出)使应急转向成功。
5、紧急情况停车
只要按动驾驶室遥控台上开头按扭或机舱收讯报警箱下部的紧急停车按钮,柴油机调速器立即将油门关死,断油停车。
信号灯面板和机舱收讯报警箱是的“紧急停车”信号灯亮,音响信号灯也同时发生。
在解除紧急停车之前,(同时按动消声和试灯按钮可以解除紧急停车指令),必须将操纵杆手柄放到“O”位。
紧急停车后,若要重新开机,应该先用手动操作,然后再转遥控运行。
6、按动消声按钮,可以消除驾控台报警声响,而且可以重复使用。
当某一个报警源消除后,其相应的报警信号也随之消失。
按下试灯按钮,可以检查信号也随之消失。
7、主机超速报警和自动保护
装置程序设定主机额定转速的103%开始光报警,提示主机已超过额定转速,如果主机的转速继续上升,超过110%~127%范围内可保护动作值。
本装置可自动使主机降速并脱排(执行机构将油门拉到怠速空车位置并使离合器脱排)并民出“紧急信号”声光信号,指示保护动作已发生。
当降速、脱排的保护动作发生后,此时的状态已被电脑锁定,需要人为解除。
将驾控台操纵杆拉到“0”位,同时按下消试灯两按钮,“主机超速”“紧急停车”报警保护状态可消除。
8、主机滑油低压延时保护
当主机滑油压力低于下降值时,驾控台信号灯面板和机舱收讯报警箱上“主机滑油低压”灯闪烁,当主机滑油压力经过一个设定的延时时限仍不能恢复到正常值时,“紧急停车”灯出现闪烁,同时,执行机构将油门拉到0位,并脱排。
在延时限内,驾台和机舱都可通过按下消声按钮各自消声。
消声后,闪烁的报警灯光变为常亮。
当出现“主机滑油低压”的降速成脱排性的“紧急停车”保护动作后,主机的滑油低压保护状态已被计算机锁定变速齿轮电脑版,需要人为解除。
解除的办法同主机超速保护。
延时时限可以在90~225秒内设定。
9、“备车—完车”功能具体操作说明如下:
备车:船舶启航前,骂驶台驾驶人员将操作手柄置于“0”档,打开电源开关,接通电源。
机舱及驾驶控制台数码管均显示“0”。
备车时,驾驶员可按控制台消声按钮约法4秒。
电脑自动检测主机有无空载怠速转速,台无(即没有启动),则控制台及机舱数码管同时显示“b”字,并闪烁(b字为“备”字拼音的第一个字母),机舱铃响,提示机舱工作人员备车。
机舱工作人员在接到“备车”讯号后,可先按动消声按钮(1秒),消除警铃声,然后备车。
(消声后“b”字仍闪烁),当主机启动并达到空载怠速。
机舱工作人员确认机舱设备一切正常可以启航时,按动机舱消声按钮约3秒,回铃通知控制台。
此时闪烁的“b”字返回“0”位,同时电脑复位。
控制台驾驶人员接到回铃讯号后即可操机启航。
在机舱未回铃以前,电脑将锁住操作信号,此时扳动操作杆,无执行指令,以防在机舱未准备好之前误操作。
完车:船舶靠稳码头,需主机停车时,驾驶员按动消声按钮4秒。
电脑自动检测到主机未停,则机舱及控制台同时闪烁“U”字符,机舱响铃通知“完车”。
机舱工作人员接到完车讯好,可先消声,后停机,再回铃。
直到数码字符显示“0”,通知驾驶员已完车。
(四)安装、调试及参数设定
本装置执行机构与主机安装十分方便,利用主机调速器下部的螺孔,执行机构的左右机分别装在左右主机上。
安装时,首先将4只配机支柱拧在4个螺孔中,然后将执行机构通过支柱安装在主机上。
执行机构的输出轴与调速器的输出轴通过一套可以调连杆机构联接。
原调速器的操作手柄可保留,但要松开牙轮弹簧,减少执行机构的负荷。
执行机构的红绿色数字档位表盘,红色表示倒车,绿色表示顺车,因此无论在手动或遥控操作机时,操纵方向一致,使用效果明显直观。
机舱收讯报警箱的安装机舱收讯报警箱具有复示驾驶室操纵指令,声光报警及消声,急停的功能外,还具有分线箱的功能。
因此,收讯报警箱在机舱的安装位置要做到布局合理,美观,检修方便,便于机舱人员抬手能够方便的按动舱体下方设置的消声及急停按钮。
转速调整
由于执行机构输出的几何角是一个定值,而各台调速器供油转角的差异,主机性能的不同,以及用户对最低稳定转速和额定转速(允许超速转速)的习惯要求,(简称两端转速),凡安装遥控装置以后,现场整定这一转速是必不可少的环节。
本装置采用可调连杆机构与调速器输入轴相联接、能方便地调整两端转速,而且其余各档转速基本等于两端转速差的均值。
2、齿轮箱正车,倒车,挂排,脱排检测
装置设计要求,在正车,倒车挂排缸处于脱排工作状态时,其相应的压力检测继电器也处于原始状态,正车,倒车脱排信号分别接相应检测压力继电器的常闭触头,当正车(倒车)挂排成功,检测压力继电器应动作,其检测常闭触头应断开。
3、通电前的准备工作
在本装置外部接线全部完成,并检查确认无误后,检查装置内部各接插件是否接插牢固,各部件有无异常:熔断器是否拧紧,驾控台操纵杆和执行机构手柄是否在“0”位,手动一遥控转换手把是否在手动位置,在全面检查完毕,并排除一切不正常因素后,可以接通电源。
4、手动
如将驾控台操纵杆推到前进2档,机舱收讯报警箱应显示“顺车”“2”。
“跟踪”声光应发生,将执行机构操纵手柄向顺车方向扳动2档,驾控台显示面板也应显示“顺车”2档。
跟踪声光信号应消失;
如将操纵杆向后拉2档,机舱收讯报警箱应显示“倒车”“2”。
“跟踪”声光应发生,将执行机构操纵手柄向倒车方向扳动2档,驾控台也应显示“倒车”2档跟踪声光信号应消失。
如果执行机构操纵手柄被扳到驾台车钟指令相反的方向,“错车”声光信号应当立即发生。
5、遥控
在手动状态时的跟踪转向及档位校核无误后,就可进行遥控状态的调整。
分别把执行机构和驾控台的手动一遥控转换装置换到遥控装置,在转换过程中驾台和机舱均有声光信号发生。
驾控台操纵杆扳向前进档位,执行机构操纵手柄也应跟踪到前进相应档位,操纵杆圾向倒车档位,执行机构操纵手柄也应跟踪到倒车相应档位。
6、各报警信号及其相应的压力、温度继电器的校核和整定。
本装置设定主机和齿轮箱各油、水的报警需要逐个校核,一是校核动作值(以船东意见为主),二是校核继电器的接线和报警的正确性。
遥控装置自身的报警保护功能:
①主电源失电和应急电源失电
遥控装置设计主电源,应急电源两路供电,当主电源失电或欠压时,应急电源可自动投入,确保装置正常运行。
当主电源失电或欠压时,驾控台和机舱收讯报警箱同时声光报警,机舱和驾台可以分别消声,消声后,报警灯由闪烁变成常亮,当电源恢复,报警灯自动熄灭。
本装置的主电源是交流220伏,可由船舶主配电板供电,应急电源是由蓄电池组供24伏直流电源。
在试验时,可以分别拔掉主电源应急电源熔断器,模拟失电故障。
②遥控故障
下面三种情况均处遥控故障
★驾控台操纵杆没有发出操车指令,因某种原因执行机构首行离开指令档位而又不能自行恢复。
★驾控台操纵杆发出操车指令,而执行机构在2秒钟内没有跟踪动作响应。
★执行机构在执行驾控台操纵杆的指令过程中,出现机构堵转或其他原因使执行机构出现跟踪停顿时间超过2秒。
当出现以上三种情况时,电脑会自动切断伺服电机供电,并发出”遥控故障”的声光信号。
当出现遥控故障时,可先转手动运行,再查明原因。
在试验时,可断开电机“M+”或“M-”,模拟断线故障进行演示。
③错向
在于动时,驾控台操纵杆发出“前进一”指令,
而机舱工作人员误将执行机构操纵手柄扳到“倒车一”,“错向”声光信号就会立即发生。
“错向”信号有时也会在手动换向操作过程中出现。
如执行机构现在“前进一”档位,驾控台操纵杆发出“倒车一”指令,此时因驾控台和执行机构位置正好相反,此时的“错向”信号含义是“换向”,机舱工作人员应按手动换向操作程序操纵执行机构手柄跟踪到倒车一档。
7、现场设定、校准和检测
同时按下驾控台开关板上消声和试灯按钮,数字转速表上会(每隔3秒钟)轮番显示一种符号及数据,这8组符号数据就是要介绍的用于现场设定、校准和检测的参数。
①主机转速调整
同时按下消声和试灯按钮,数字转速表显示出如图“XXXX”四位数字时即松开消声和试灯按钮,上述四位数字即是主机转速,(单位是转/分) 。
旋动 W2电位器,使之同主机转速表指示相一致。
主机转速的校准可以分两次完成,首先在低速初校准,在航行时再进行常用转速修正校准。
②脱排转速设定
同时按下消声试灯按钮,当显示出“F.XXXX”符号时,松开两按钮,旋转W4电位器,即可设定大换向时离合器的脱排转速(单位是转/分)数码管所显示的数字即为设定值。
在实际调整中,脱排转速的设定要以船员和船东的意见为准。
一般脱排转速应略高于主机最低稳定转速。(或空车怠速转速)。
例:若“0”位怠速为280转/分,则脱排转速可设定为290转/分一295转/分。
③挂排档位比例值设定
同时按下消声试灯按钮,当显示出“E..照”字样时,即是挂排档位比例值的设定符号。
此时旋转电位器,可以设定档位数。
此设定是根据船舶惯性情况,自动进行加油,冲车后换向挂拍的程序,加油量的大小用执行机构刻度盘上的档位来间接度量,主机在换向脱排时转速越高,加油冲车的档位也相应提高,装置设定实际加油冲车档位最高不超过5档,最低为1档。
如将本程序与脱排转速设定配合调整到最佳值,将使船舶及免除换向熄火的威胁,又确保主机、齿轮箱的安全。
本参数在实船上的设定主要依据船员和船东的意见,要考虑到主机,离合器及尾轴的强度,要因船而异,恰到好处,在调整方法上最好先设置低一比再涌过试验逐步设高到适当值。
④超速保护转速的设定
同时按下消声试灯按钮,当显示出“X.X.X.X.”字符时,显示的即为超速保护转速设定值(单位是转/分),设定值范围110%~127%额定转速,设定电位器为W6。
本装置超速保护功能是作为船舶柴油机高速器超速保护功能的后备保护而设定的,为了避免错误动作,电脑要对超过设定值的状态进行2~3秒钟的检测,才会确认,一经确认立即使柴油机降速,脱排。
在实际使用中,每当超速报警声光信号发生时,即要引起注意;
在必要时,可按动紧急停车按钮使主机断油停车。
⑤主机滑油低压延时时限的设定
同时按下消声试灯按钮,当显示出“P.XX.XX”字样时,松开两按钮,此时旋转W7电位器,可以设定延时时限,设定范围为90~255秒。
⑥电气零位的检测
同时按下消声试灯按钮,当显示出“XX.XX”字样时,松开两按钮。
此时所显示的即是操纵头和执行机构所在档位的位置代号。
操纵头和执行机构都在“0”位时,数码显示应是“80.80”或“7F.7F”以及7F和80的排列。
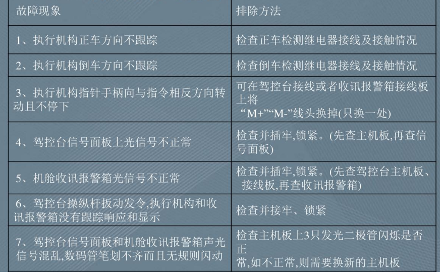
(五)故障分析与排除

———END———
限 时 特 惠: 本站每日持续更新各大内部创业实操实用教程,全站资源【会员】免费下载~~ 点击查看详情
站 长 微 信: pptab123



